中国·太阳成tyc7111cc(集团)有限公司
网站首页
关于我们
太阳成集团tyc7111cc简介
公司领导
机构设置
专业设置
宣传辐射
团队队伍
团队概况
教授委员会
学术带头人
教师风采
党团建设
一流党建
团建动态
工会统战
旗下产业
专业介绍
教学动态
教学沙龙
学科科研
学科团队
学术交流
数统论坛
学科竞赛
研究生教育
专业介绍
导师队伍
招生招聘
招生信息
招聘信息
下载中心
当前位置:
网站首页
>
旗下产业
>
教学动态
>
正文
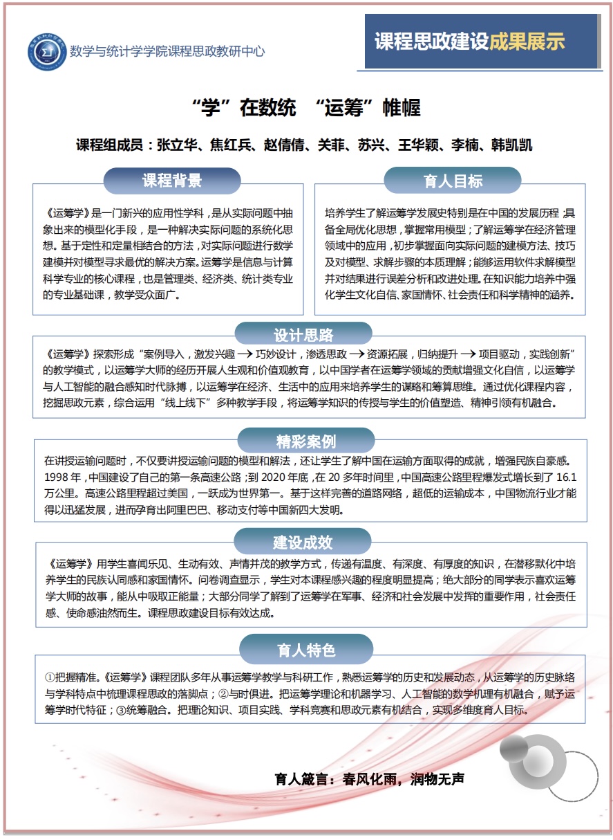
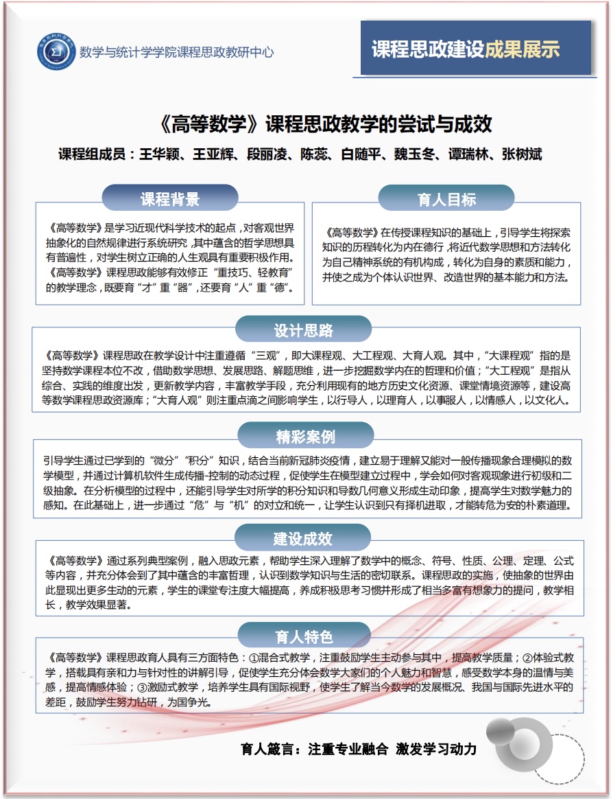
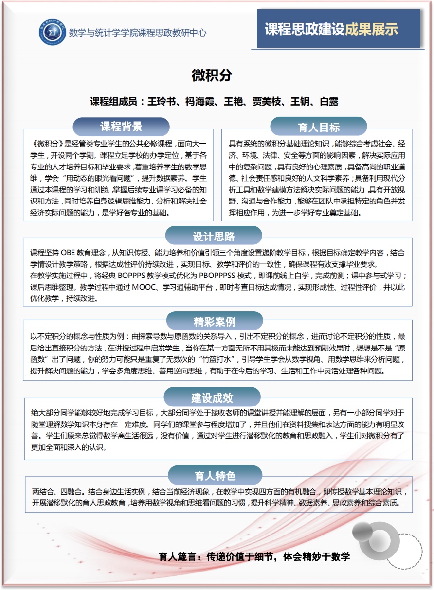
课程思政建设探索分享
【来源:太阳成集团tyc7111cc | 发布日期:2022-12-29 】
关闭
打印